进口镍基合金 高温合金

詳情點擊......


名稱描述內容
產品中心 / Product center
  
  
  
當前位置:
产品中心
PRODUCT CENTER
聯系我們 / Contact us

特 殊 鋼 事業部:021-57611748-81

不 銹 鋼 事業部:021-57611748-82

鋼鋁合金事業部:021-57611748-83

镍基合金事業部:021-57611748-84

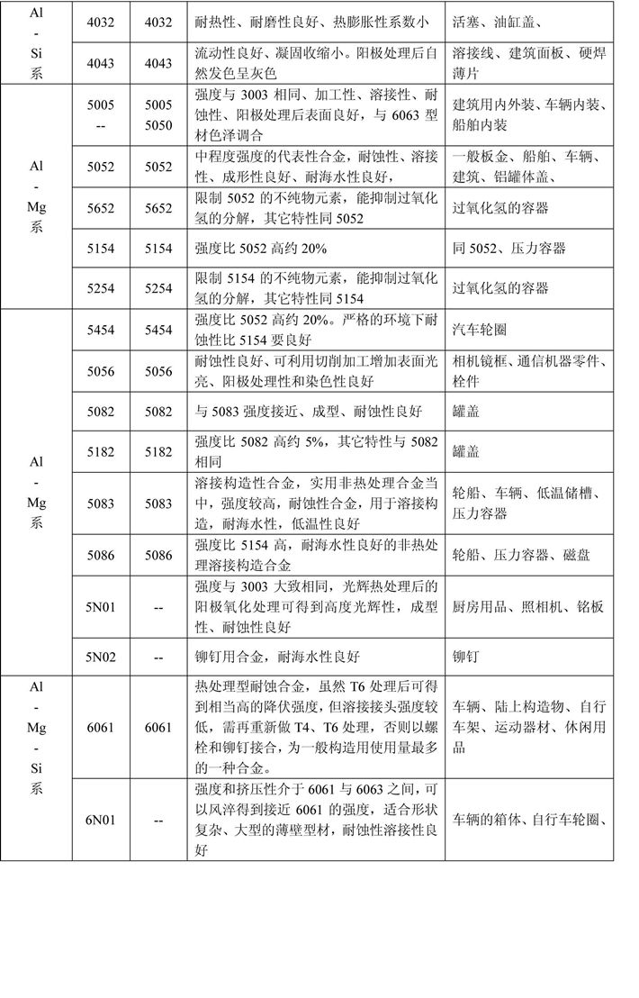
铝合金常用牌号及用途

铝合金常用牌号及用途

铝合金常用牌号及用途
0.00
0.00
棒材:
板材:
  
铝合金常用牌号及用途